不能,
2014年新股重启,伴随着新一轮发行制度的改革。相比以往,新股申购的规则发生了不少改变。对于有意打新股的投资者,首先需要弄清楚新的“玩法”。此外,在密集新股的发行之下,若能找到申购新股最优申购策略,无疑会达到事半功倍的效果。为方便投资者顺利申购新股,我们集中收集了投资者有关网上申购业务的问题,进行解答,详解新股申购新规,敬请投资者关注。
问:按市值申购与以往的市值配售、资金申购主要差别在哪里?
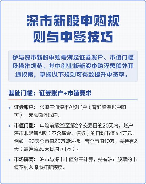
答:按市值申购指的是投资者必须持有深圳市场非限售a股股份市值1万元以上和缴纳足额的资金,才能参与新股网上申购。同时投资者申购数量不能超过主承销商规定的申购上限,且不得超过持有市值对应的可申购额度。
问:投资者网上申购新股需要具备哪些条件?
答:根据《网上发行申购实施办法》,持有市值1万元以上(含1万元)的投资者才能参与新股申购,每5000元市值可申购一个申购单位,不足5000元的部分不计入申购额度。
问:投资者持有市值是什么?市值配售包括的证券种类有哪些?是否包括交易型开放式指数基金?
答:资者持有的市值指t-2日前20个交易日(含t-2日)的日均持有市值(t日为申购日,下同),包括本市场非限售a股股份市值,不包括优先股、b股、基金、债券或其他证券。交易型开放式指数基金不包括在申购市值范围内。
问:网上申购数量受到哪些限制?
答:投资者网上申购数量不得超过t-2日前20个交易日(含t-2日)的日均持有市值,也不得超过主承销商规定的申购上限,且必须足额缴款。
问:投资者如有多个证券账户,应如何申购新股?持有市值如何计算? >答:对于每只新股发行,有多个证券账户的投资者只能使用一个有市值的账户申购一次,如多次申购,仅第一笔申购有效。有多个账户的投资者,其持有市值将合并计算。

问:同一天的股票市值可以重复使用吗?申购资金可以重复使用吗?
答:同一天的市值可以重复使用,比如说,当天有多只新股发行的,投资者可以用已确定的市值重复参与多只新股的申购。但申购资金不能重复使用,投资者对一只股票进行有效申购后,相应资金即被冻结,这部分资金不能再用于其他新股的申购,若还要申购其他新股,则还需使用与其他所申购新股数量相匹配的资金进行申购。
问:请问投资者只持有上海市场非限售a股股份且市值超过1万元,可以参与深圳市场的首次公开发行股票网上资金申购业务吗?
答:沪深两市的市值不能合并计算,申购深市新股只能用深圳市场的市值。
按市值申购的流程举例如下:
甲公司和乙公司同时定于t日在深交所进行网上申购,网上发行量分别为5000万股和2000万股,主承销商规定的申购上限分别为5万股和2万股,发行价格都为10元。
t-2日,按照新办法,只有投资者至少拥有1万元市值的股票,才能够获得对应额度新股申购的权利。申购日前两个交易日收市后,投资者张某持有深市非限售a股股份在前20个交易日(包括当天)的每日平均市值为20.9万元,则张某能够获配41个申购单位,可申购新股41×500=20500股。这一可申购额度少于甲公司的5万股申购上限,超过了乙公司的2万股申购上限。因此,张某最多只能申购甲公司20500股,乙公司20000股,超过部分为无效申购。
t日,网上申购。张某向资金账户内足额存入了元,然后在交易时间内向深交所申购了甲公司20500股和乙公司20000股新股。
t+2日,公布中签率、中签号
t+3日,未中签资金全部解冻
注意:以上t+n日为交易日,遇周六、周日顺延
